| Description | Pattern Domain The Systemic Operating Ontology domain bundles sub-domains used to model how a system, including an enterprise, operates/functions in its environment. It includes Agents, Action Processes, interactions , Behavioral Rules, Capabilityies, Outcome Events, Information Assets and Directives. |
|---|---|
| Dictionary | SysFEAT System Operating Framework |
| Parent Domain |
SysFEAT Foundation Ontology Map |
| Domain dependencies |
4D Composite Knowledge Graph
Architecture Assets Architecture Packages
Compositionality Information Assets Information Packaging
Model Block Packaging Policies
Reflexive Knowledge Graph Risk & Threat System Operating Framework - SOF |
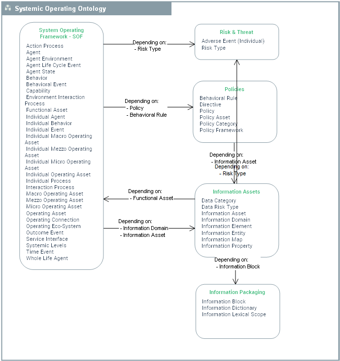
Information Assets
The Information Assets domain describes top level concepts used to describe information.
Data Category
Data Risk Type
A Data Risk Type is a Risk Type that refers to the accuracy, consistency, and reliability of data during its entire lifecycle.
Information Asset
Information Domain
An Information Domain is a family of Information Entity(ies) which constitutes a unit a knowlege required by an Agent to operate during Behavior execution.
Information Element
An Information Element is an Element that represents some memorized information, either an Information Asset or an Information Asset Relationship, produced and/or consumed by Operating Assets.
Information Entity
Information Map
Information Property
Information Packaging
Information Block
Information Dictionary
Information Lexical Scope
An Information Lexical Scope is a kind of Model Lexical Scope for Information Blocks.
Policies
The Policies domain defines Directives and Behavioral Rules that constrain enterprise structures (Agents structure) and Behaviors.
Behavioral Rule
Directive
Policy
Policy Asset
Policy Category
A Policy Category is a classification of policies. In regulations, it represents sections of the law.
Policy Framework
Risk & Threat
Adverse Event (Individual)
Risk Type
System Operating Framework - SOF
The System Operating Framework - SOF models how an active system (Agent) operates/functions (Behavior) in its Operating Eco-System to produce Outcome Events that benefit (value) to other Agents or affect (have an effect upon) these Agents.
The SOF includes Agents, Action Processes, Interaction Processs, Policy(ies), Capability(ies), Outcome Events.
Action Process
Agent
Agent Environment
An Agent Environment is an Operating Eco-System which defines the interactions ( Service Channel) of an Agent with its partners ( Partner Agent).
Agent Life Cycle Event
An Agent Life Cycle Event is a Temporal Bounding Type that defines the boundaries of an Agent's life cycle.
Agent State
Behavior
Behavioral Event
Capability
Environment Interaction Process
Functional Asset
Individual Agent
An Individual Agent is an Individual Operating Asset that exists in space/time and that is able to participate actively to Action Processes and/or to conduct Action Processes.
Individual Behavior
An Individual Behavior is an actual instance of Behavior that is bounded in time.
Individual Event
Individual Macro Operating Asset
Individual Mezzo Operating Asset
Individual Micro Operating Asset
Individual Operating Asset
An Individual Operating Asset is a Functional Asset that describes the way Outcomes are produced and consumed: how ( Individual Processes) and by whom ( Individual Agents).
Individual Process
Individual Process is the root instance of Action Process.
Interaction Process
Macro Operating Asset
Mezzo Operating Asset
Micro Operating Asset
Operating Asset
Operating Connection
An Operating Connection is an Aggregate Connection that defines a behavioral connection between Operating Assets.
Operating Eco-System
An Operating Eco-System is an Operating Context in which an Agent exists or lives for a specific purpose, interacting with partners.
For instance, the operating context of an enterprise includes its customers and suppliers.
Outcome Event
An Outcome Event is a Behavioral Event that signals the Output of an Asset Type or state of Asset Type ( Outcome) by a producer Behavior, ready to be used as an Input by a consumer Behavior.
Service Interface
A Service Interface is an interaction Behavior that describes a typical course of Flow Connections, coordinated by Behavioral Events and Outcome Events, and intended to produce Outcomes through the involvement of Agents.
Systemic Levels
Time Event
A Time Event is a Behavioral Event that signifies the happening of a time change used to coordinate Behaviors.
Whole Life Agent
SysFEAT System Operating Framework